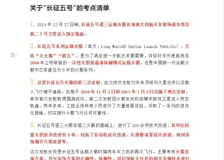
2019年一整年的热点时政汇总,含热门考点,建议收藏
2019年一整年的热点时政汇总,含热门考点,建议收藏
2019年1~12月份时政热点汇总,电子版共600页,含热门考点及习题
现时政热点资料,电子版福利赠送
电子版免费领取方式:点赞+评论+私信:“12”(三者缺一不可)
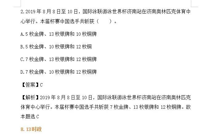
示例如下:1.2019年1月3日,嫦娥四号首次登陆月背。嫦娥四号探测器成功着陆在月球背面预选着陆区,并通过“鹊桥”中继星传回了世界第一张近距离拍摄的月背影像图,揭开了古老月球的神秘面纱。
2.2019年5月23日,时速600公里高速磁浮样车下线。高速磁浮试验样车的下线,标志着我国在高速磁浮技术领域实现重大突破,对于完善我国立体高速客运交通网也具有重大的技术和经济意义。
希望能帮到正在备考的同学,2020年成功上岸!











