怎么和朋友要债(向朋友讨债怎么开口)
怎么和朋友要债(向朋友讨债怎么开口)
一个同事借你5000块钱,过了一段时间你让他偿还,他说没钱并不借你的电话,该怎么办?
你当初出于一种朋友情分,在同事遇到困难向你借款的时候,借给了同事5000块钱,你的这种友情、这种善心应该受到尊重。

你同事借你5000块钱,这是一个不小的数目,当你借钱给他的时候,实际上你们已经形成了一种法律关系,这个关系就是我们常说的“借贷关系”。借钱还钱,再借不难。这种通俗易懂的道理连三岁小孩都明白,但是你的同事却没有做到。当你给他要回欠款时,他竟然不接电话进行逃避,他不但违反了最基本的人情往来,他也违法了。
你可以采取如下步骤,追回你的借款。
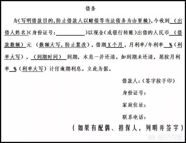
一、首先了解他不还钱的原因。是真的家庭困难临时还不起你,还是有意不想还你钱。如果属于前者,他家庭困难确实临时还不起,这样你可以让他写下欠条,并注明还钱的日期,签字之后,你留存下来,作为今后索要欠款的依据。
二、直接索要借款。如果你向他所要借款,他明明可以偿还你,他不还的话,这样的人是不可交的,作为同事也是不称职的,不合格的。你也不要不和意思,可以直接到他的家里去,直接把话给他挑明,让他还钱。

三、掌握好发工资的时间。毕竟你们是同事,什么时间发工资你应该是知道的,不管你们发工资是通过银行卡直接打到卡上也好,或者是通过现金直接发放也好,在发工资的当天,直接去找他,让他还钱。如果他真的不想还钱,那就是标准的一个无赖了。
四、到人民法院起诉。对于不还钱的无赖,只能通过法律途径解决,你可以直接去人民法院起诉。由于当时借你钱的时候,没有打借条。这样你可以搜集相关的证据,比如当时的录音录像、其他同事等证人证明,他借钱的目的和用途,是否通过银行卡、支付宝、微信等转账。如果这些证据足够完整,可以充分证明他借了你的钱,法院也会依法判决你会胜诉的。
借钱应该注意的事项。

五、借钱应该注意的事项。
如果有人向你借钱,你应该注意哪些事项?一是审核他是否有偿还借款的能力,如果他借钱没有偿还能力,不要借给他;二是他借钱的目的要了解,如果他借钱适用于非法行为甚至是犯罪行为,千万不能借给他钱。比如借钱是为了赌博、走私、发放高利贷等;三是一定要写下借条,借条一定要写明借款的时间、地点、借款的用途、还款的时间,如果有第三者证明,这样就更好,。然后双方相互签字,每人一份。四是借给对方的钱最好通过银行卡、支付宝、微信等第三方金融平台支付,这样更保险一些。

和和气气跟对方协商




























