更名启动!近40所高校,有望逆袭
更名启动!近40所高校,有望逆袭
2023年,停滞三年之久的高校更名工作重新启动。在教育部公示的三批文件中,共有12所本科高校如愿以偿,成功更名。
随着合肥大学、蚌埠医科大学、浙江科技大学、嘉兴大学相继揭牌新校名,2023年高校更名工作正式落下帷幕的同时,也给其他默默等待更名的高校投入一颗石子。
万物复苏的季节,暖风袭来,和冰雪一起解冻的,还有高校更名的涟漪。
这些高校,即将更名
近段时间,多所高校透露更名进展。
海南热带海洋学院在回答网友提问时表明,学校将“到2025年力争全面达到更名大学的实力和条件”作为“十四五”总体发展目标,已正式向海南省教育厅提交《关于请求将学校更名大学事宜列入海南省“十四五”高等学校设置规划的报告》。
桂林医学院相关负责人就更名大学迎检工作准备情况作了专题汇报,目前,教育部正在按程序审核该校更名为桂林医科大学事宜。
宁夏师范学院在第三届委员会第三次全体会议上提到,学校更名大学工作高质量完成,接下来需要回答的是在更名大学后宁师如何实现高质量发展的问题。
蚌埠市和湖州市则分别在公开的文件中表明,全力支持安徽科技学院更名大学、湖州师范学院创建高水平“湖州师范大学”,力争早日完成更名工作。

图 | 支持湖州师范学院更名
高校要想更名,需先向省教育厅申报,由省厅派专家组考察,在给出全省排名后,再根据省里的情况向教育部申报。
经教育部形式审查通过后,由教育部委托全国高校设置评议委员会进行考察、评议,通过考察、评议的学校,由教育部正式批准设立。
这就意味着,被纳入各省“十四五”高等学校设置规划或已进行相关设置事项公示的拟更名院校,距离成功更名仅有一步之遥。

更名的意义
校名,对一所高校意味着什么?
今年温州市“两会”上,温州市人大代表、温医大附一院医学检验中心主任周铁丽建议市委市政府支持温州医科大学挂上“省牌”,更名为“浙江医科大学”或“浙江第一医科大学”。
“像泰山医学院更名为山东第一医科大学,潍坊医学院更名为山东第二医科大学之后,在学校发展、招生就业等方面都有很大帮助。”周铁丽认为,“如今的温医大具有足够的实力来支撑这样一块省级招牌。温州要进一步提升城市能级,同样需要建成一所更顶尖的高校。”
去年成功更名为山东航空学院的滨州学院,已经完成省级考察、评议、公示等程序,上报教育部拟更名为湖南理工科技学院的邵阳学院也是如此。
校名的意义就在这里,它在暗中早已给学校划定了层级。
大学要比学院层级高,带有“中国”“xx省”的字眼要比“xx市”的层级高,“理工”“科技”要比“农林”“纺织”层级高……
长期以来,在金字塔式的高等教育格局中,国家对高校实行等级化管理和资源配置。不同的层级往往意味着不同的教育资源。
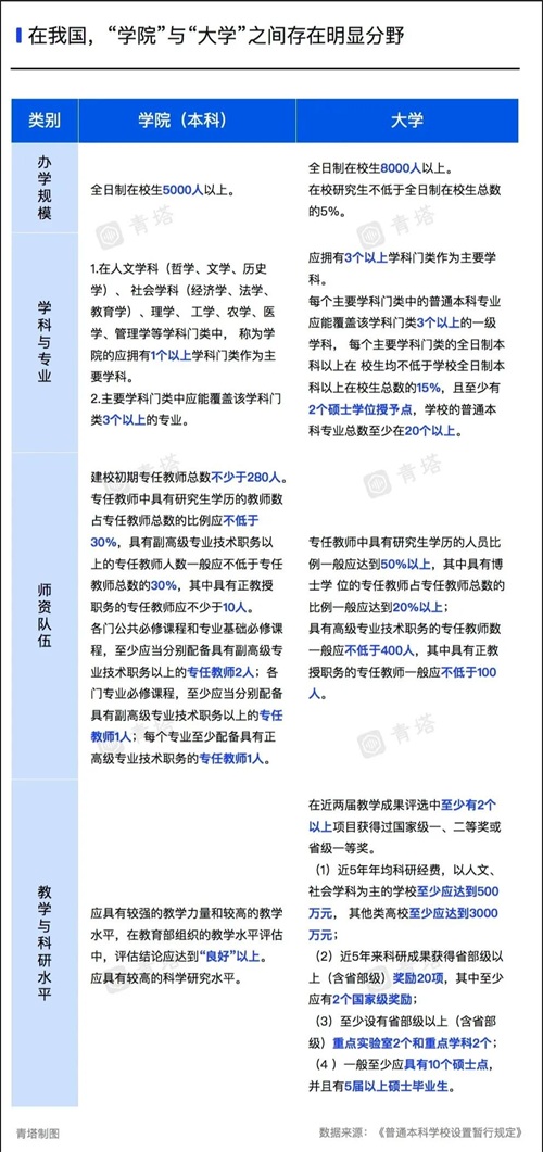
以“学院”和“大学”来说,教育部在硬件设施、办学规模、学科专业、师资队伍、教学科研等方面都有着层次分明的划分。

为了从“学院”升格为“大学”,高校将规定的条目划定任务表,通过改善自身办学条件,一个个打下完成的对勾。
沈阳医学院2024年的主要发展预期目标就是创建医科大学各项指标达到或趋近更名医科大学标准。据学校透露,截至目前,在创建大学的31项指标中,学科门类、专业布局、师资队伍建设、教学能力与水平等26项指标已达标;硕士点数量、科技奖励数量、省级重点学科数量、土地和建筑面积等5项指标正在努力前行。
仲恺农业工程学院也在回复网友时明确,对照“更名大学”31项指标,学校大多数已达标,但仍有极个别指标有所欠缺,学校正想方设法克服困难、聚焦突破,争取早日更名大学。

图 | 仲恺农业工程学院努力完成指标
更名并不容易,但即便需要花费数十年光阴,许多高校还是孤注一掷,破釜沉舟。因为,更名可能是一众普通院校在高等教育规模扩大与资源竞争白热化的时代里,逃离马太效应的唯一选择。
让校名回归校名
在功利的当下,更名无疑是一条捷径。但“以功利为导向,高校的人文精神还剩下些什么呢?”
校名承载的是一所学校的人文精神,这正是我们生活的意义。正如“复旦”背后的“卿云烂兮,纠缦缦兮;日月光华,旦复旦兮”,蕴含着复兴中华的意蕴。
因此,2020年,教育部出台了《高等学校命名暂行办法》,对于高校名称中使用地域字段、学科或行业字段、英文译名等提出了明确规范。

图 | 《高等学校命名暂行办法》
高等学校名称中使用地域字段,原则上不得冠以“中华”“中国”“国家”“国际”等代表中国及世界的惯用字样,也不得冠以“华北”“华东”“东北”“西南”等大区及大区变体字样。
《办法》同时明确,高等学校命名原则上不得冠以学校所在城市以外的地域名、原则上不得以个人姓名命名、由独立学院转设的独立设置的学校,名称中不得包含原举办学校名称及简称、未经授权,不得使用其他高等学校曾使用过的名称。
前几天,人民网留言板上有网友建议上海工程技术大学,为了吸引更优质的生源、提高学校知名度等原因,更名为上海工程科技大学。对此学校回复称,因坚持“依托现代产业办学、服务经济社会发展”的办学宗旨,目前上海工程技术大学的名称符合学校应用型特色大学的办学定位。
宁夏医科大学也在回复网友建议更名为西北医科大学时表示,更名不符合学校发展实际,也不符合教育部《高等学校命名暂行办法》相关规定,学校不准备更名。

图 | 宁夏医科大学不准备更名
今年的高校更名工作仍将继续,可以预见的未来,又有一批高校即将迎来自己的新名字,但更名之后呢?
校名绝不仅仅只是一个代号,为了名实相符,高校势必要走上一条内涵式发展的道路。
毕竟我们很早就知道,山不在高,有仙则名;水不在深,有龙则灵。






























