DeepSeek指出外卖行业五大潜规则!早知道,少吃亏!
DeepSeek指出外卖行业五大潜规则!早知道,少吃亏!
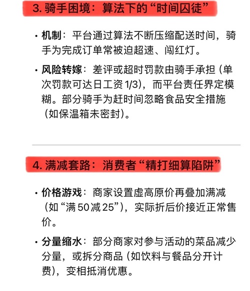
外卖行业在快速发展的同时,也存在一些不透明或争议性的行业现象。DeepSeek指出来如下五条,大家一起参考一下吧!



这些现象背后反映的是平台、商家、骑手和消费者之间的利益博弈。随着监管加强(如反垄断法、外卖员权益保障政策),部分问题已逐步改善,但行业透明度仍需持续提升。
DeepSeek指出外卖行业五大潜规则!早知道,少吃亏!
外卖行业在快速发展的同时,也存在一些不透明或争议性的行业现象。DeepSeek指出来如下五条,大家一起参考一下吧!



这些现象背后反映的是平台、商家、骑手和消费者之间的利益博弈。随着监管加强(如反垄断法、外卖员权益保障政策),部分问题已逐步改善,但行业透明度仍需持续提升。
冷知识:为什么不能吃猫肉 为什么不能吃猫肉? 你知道为什么没有人吃猫肉吗?猫肉不能吃的常见原因有以下几点: ·1.猫的生存环境导致其身体内可能含有大量...
推荐10个适合冬天旅游的地方 冬季旅游最佳目的地: 1. 吉林长白山:长白山一到冬天就美得不像话,漫山遍野都被白雪覆盖,银装素裹。在这里可以泡温泉,体验...
谁敢横刀立马?唯我彭大将军! 在中国革命的历史长河中,彭德怀元帅以其卓越的军事才能和刚正不阿的品格,谱写了一曲荡气回肠的英雄赞歌。他的一生,是对...
清朝的老佛爷,慈禧太后的“真实照片”你见过吗? 大家都知道,慈禧太后是清朝最后的掌权者,清朝的衰败以及中国近代的屈辱史跟她都有很大关系,正是因为...
广东队出征仪式现场曝光,杜锋朱芳雨携全队出席,在宏远酒店举办 据CBA广东宏远男篮球迷今天的最新曝料,今天下午三四点左右,广东队新赛季出征仪式暨新赛...
伊朗vs日本,亚洲杯四分之一决赛比分预测,比赛前瞻,比赛竞猜 日本队在亚洲杯的前两场比赛中输给了伊拉克,但在接下来的两场比赛中以3-0和3-1的比分获胜,...
台湾人口中的“草莓族”是什么意思?指的是哪类人? 草莓族(Strawberry Generation)一词源自于台湾,形容80后,至90年出生的一代人, 媒体形容这个年代的人,娇生惯...
鬼怪奇谭——后卿 嘿嘿嘿me 又来啦。今晚给大家介绍的是同是上古僵尸始祖“后卿” 后卿在古代文献中并没有记载,即使是有所记载的野史也是现代所著。今天咱...
CNBLUE师弟团N.Flying将出道 公开权光珍预告 FNC Entertainment(代表韩成豪)所属组合N.Flying出道专辑收录了自创曲,他们将以实力派乐队形象登场。N.Flying的所属演艺经...
放弃继承权声明书怎么写?模板来啦! 放弃继承权声明是以书面的方式作出放弃继承的表示,一般包括个人基本信息内容,以及放弃继承的相关内容等,一般需要...
炎亚纶与汪东城之间的争议再次成为关注的焦点, 炎亚纶与汪东城:尊重与理解的必要性。 近日炎亚纶与汪东城之间的争议再次成为公众关注的焦点。炎亚纶在社...
ACE是什么意思?全称是什么? ACE到底是意思?在综艺节目《running man》中,红一点宋智孝被称为ACE,还有在游戏中,我方队伍导致对方团灭的时候,也会出现ACE,...
谢谢表情包合集 感恩节祝福语:感谢你陪我闯过那些风那些雨,感谢在最无助的时候有你鼓励,感谢在孤独的时候至少还有你,亲爱的朋友,想说真得很谢谢你陪...
清末的天津金汤桥 清代天津东浮桥菜市, 当时,金汤桥尚未兴建。金汤桥原为浮梁舟桥,初名盐关浮桥,因桥在东门外兴建,俗称东浮桥。是用木船和木板搭成的...
韩国瑜早就怀疑被监控?换办公室、不住官邸 高雄市长韩国瑜就任当晚,市长办公室即遭前市府摄影官潜入,且接连五次,昨天再传韩核心幕僚遭黑客冒名。半年...
gta5作弊码大全 秘籍大全 玩《GTA5》怎么能少了作弊码,游戏是存在作弊码秘籍的,玩家使用作弊码可以让角色获得生命,金币,武器装备或者载具等等还能改变游...
【山西地图集】S42:传统戏剧 山西传统戏剧主要有晋剧、蒲州梆子、北路梆子、上党梆子等。 1、晋剧是山西四大梆子剧种之一,又称山西中路梆子,主要流行于...
祖宗十八代,你知道都是哪十八代吗? 祖宗十八代都代表啥? 祖宗十八代,大家肯定都知道这个提法,一般是涵盖了自家直系亲人,但如果正经问一下,这个十八...
扫黄视频曝光!警方突击安徽一足浴会所!房间内景象不堪入目…… 据民警介绍,位于六安城区龙河路附近的这家足浴会所看似很正常,却多次因涉嫌提供色情服...
宁西高铁为什么不按宁西铁路线路修?南阳要加油 #冬日生活打卡季# 本期来和小编一起看看宁西高铁的建设情况。 宁西高铁即连接南京与西安两个国家中心城市之...