有人通过“连信”加我好友,连我乳名都知道,谁偷我隐私了?
有人通过“连信”加我好友,连我乳名都知道,谁偷我隐私了?
近日,读者刘女士向新时报记者反映,她收到了一款从未使用过的“连信”App发来的短信。短信内直接写出了她的名字,还带着她的工作单位,表示有人在该软件内添加她为好友。新时报记者调查发现,遇到类似情况的网友不在少数。有业内人士指出,这类现象与软件识别通讯录内容有关。律师建议市民在使用App时,注意保护个人隐私。

市民收到带自己真实姓名的“邀请下载”短信
“我正玩着手机,一条写着我单位和姓名的短信就发过来了,还说有网友连续3次添加我为好友。”刘女士告诉新时报记者,她看到短信时心里一惊,还以为是熟人恶作剧。“短信里的单位名是简称,名字也很亲昵,感觉很恐怖。”刘女士说,该短信还附带一个链接,打开后是“连信”交友软件的界面,但她从未注册过该软件。
新时报记者在微博、百度等公开平台搜索发现,刘女士的经历并非偶然。收到“连信”直呼大名短信的网友不在少数,有人甚至被直接称呼小时候的乳名。“我这名字只有我发小和家人知道,到底哪来的我小名”“竟然直接叫我真名,我是不是信息被泄露了”“一看就是熟人的备注,感觉自己没有隐私了”....

一名从事互联网App开发的技术员告诉新时报记者,出现这样的情况许是因为身边有朋友使用了该软件,通讯录被软件收集后导致的。“现在很多软件都会收集通讯录的信息,那些亲昵的称呼和真实的姓名,八成是来自朋友的通讯录。”

客服:收到的真实姓名短信确与好友通讯录有关
在苹果商店内,“连信”显示为聊天交友工具软件,其评论区有网友留言吐槽:“会自动打开通讯录,不能屏蔽通讯录好友”“我就想知道我的名字你哪来的?”“只要你下载了你的通讯录所有人就会收到邀请使用短信”。

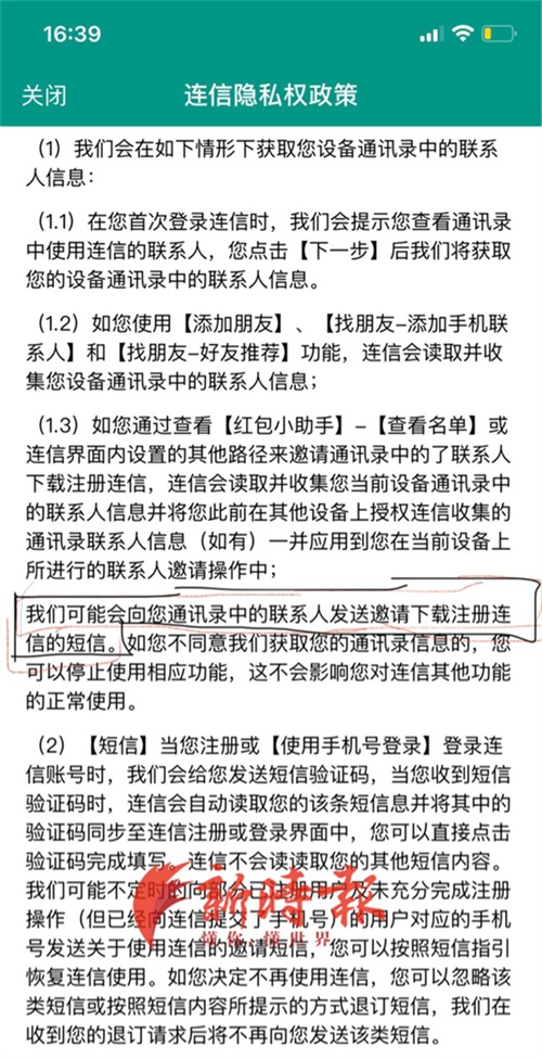
在该软件的隐私权政策页面,的确列出了几种情形下获取设备联系人信息的方式,其中包括”首次登录时提醒查看通讯录,点击下一步后将获取您设备通讯录中的联系人信息”“使用添加朋友、找朋友—添加手机联系人、找朋友—好友推荐功能,会读取并收集通讯录中的联系人信息”等。该隐私权政策显示,软件可能会向通讯录中的联系人发送邀请下载注册连信的短信。如不同意可停止使用相关功能。

对此,新时报记者以市民身份致电了该App热线,表示自己并未注册过但收到了显示自己姓名的短信。该客服坦言,短信是存有记者手机号码的通讯录好友参加红包活动时的邀请信息。“他那边给您发送的短信助力,这个就是允许了通过通讯录给您发送短信的。您点击链接他的金额就会往上涨,显示3次添加您为好友只是一个模板。”
软件曾因个人信息收集被“点名”,律师:涉嫌侵犯公民隐私
调查发现,2020年11月App违法违规收集使用个人信息治理工作组曾评估发布过35款存在个人信息收集使用问题的App,其中便包括连信。评估中指出,浙江简信科技有限公司旗下的连信App收集用户身份证号、银行卡号等个人敏感信息时,未同步告知用户其目的;用户明确表示不同意打开存储、电话权限后,仍频繁征求用户同意,干扰用户正常使用。

山东争渡律师事务所律师黄西文介绍,这类行为涉嫌侵犯公民权益。“如果没有经过用户同意,获取其名单、联系方式、职务等,涉嫌侵犯公民的隐私权。即使弹出识别授权页面,也需要征求用户同意,明确告诉用户要给朋友发信息。如果明确告知,多数人肯定是不同意的。”黄西文说,对于收到短信的市民,直呼其名的内容也会引起一定恐慌,让从未注册过软件的市民隐私权受到侵害。“此外,这也很容易造成信息进一步的泄露、扩散。”
值得一提的是,如今个人网络隐私保护与数据分享相关法律在不断完善。据澎湃新闻3月19日报道,国家互联网信息办副主任杨小伟在国新办于北京举办的第四届数字中国建设峰会新闻发布会上介绍,目前国家正在加紧制定出台《数据安全法》《个人信息保护法》。
新时报记者:孟天宇
校对:王菲
编辑:邢志彬






